|
Avdeling for ingeniørutdanning
Høgskolen i Oslo
|
Prosjektrapport
Systemutvikling (lo138A)
Høst
2011
Oslo
Båtutleie - Bookingsystem
Gruppe
4
Forfattere:
Mjølund, Espen s171673
Bache, Robert Bicanic, 168499
Karlsen, Marius Kværner, s171667
Bjørnerud, Jonas, s171676
Dato: 3.11.2011
Gi
en kort oppsummering av prosjektet. Max 10 linjer.
Dette
punkt vil leveres senere i prosjektet.
sammendrag. 2
Innhold. 3
1 Introduksjon.. 5
1.1 Bakgrunn. 5
1.2 Mål for Prosjektet. 6
1.3 Omfang av løsning. 6
1.4 Suksesskriteria. 7
1.5 Antagelser. 7
2 tilpasning av utviklingsmodell.. 8
2.1 Beskrivelse av utviklingsmodell. 8
2.2 Begrunnelse for tilpasninger. 8
3 Analyse.. 12
3.1 Kravspesifikasjon. 12
3.2 Use Case Modell. 13
3.2.1 Use case diagram.. 13
3.2.2 Detaljerte Use case beskrivelser 15
3.3 Domenemodell. 17
3.4 aktivitetsdiagram.. 18
4 Design.. 23
4.1 Klassediagram.. 23
4.2 Sekvensdiagram.. 23
4.3 Logisk arkitektur. 27
4.4 Brukergrensesnitt. 28
5 Vurdering.. 28
5.1 Vurdering av foreslått løsning. 28
5.2 vurdering av valg utviklingsmodell. 28
5.3 Vurdering av eget prosjektarbeid. 28
6 Konklusjon.. 28
7 Litteraturliste.. 29
VERSJONSLOGG
|
Versjon
|
Dato
|
Forfatter(e)
|
Beskrivelse av versjon
|
|
0.3
|
12.10. 2011
|
EM, RBB, MKK, JB
|
-Første utgave av prosjektrapport
med kapittel 1-2, samt 3.1 & 3.2
utfylt.
|
|
0.6
|
03.11.2011
|
EM, RBB, MKK, JB
|
-Generelle rettelser etter
tilbakemelding fra veileder
-Utfylt kapittel 3 og 4 (grunnleggende
modellering)
|
Oslo Båtutleie er et
nystartet firma som spesialiserer seg på utleie av seilskuter og større
motorbåter. Kundegruppen består i hovedsak av firma og organisasjoner som skal
på gruppeturer (for eksempel firmafester og events). De blir også kjørt sightseeing
i perioder. Privatpersoner har også mulighet til å bestille turer og dette er
populært, for eksempel til bryllupsfest eller lignende.
I oppstartsfasen har
firmaet basert seg på bruk av programmene i Microsoft Office-pakken til å
organisere den daglige driften. De ansattes arbeidsoppgaver, kort oppsummert,
dreier seg om mail og telefonkorrespondanse med kunder og leverandører,
oppdatering av kundeinformasjon, utforming av tilbud og leieavtaler samt
oppretting av bookinger. I tillegg til dette har daglig leder ansvar for
oppretting av arbeidsavtaler, vedlikehold av ansattlister samt kjøring av
lønninger og generelt regnskap for bedriften. Bedriften benytter et eget
regnskap og økonomisystem.
Bedriften bruker Microsoft
Word til å skrive kontrakter og tilbud, Excel til ansattlister og oversikt over
båter og priser. Til lagring av kundeinformasjon og epost benyttes Outlook.
Kalenderfunksjonen i samme program benyttes også til å plotte inn båtbookinger.
Hver båt har sin egen kalender.
Fakturaer må legges manuelt
inn i bedriftens økonomisystem.
Etter hvert som driften har
eskalert har overnevnte løsning vist seg å være lite oversiktlig og tungvint,
og dette har skapt mye problemer i det daglige arbeidet:
- Bedriftens
IT-ansvarlig estimerer at han på ukentlig basis bruker opp til 25 timer på
å hjelpe til med problemer som oppstår i forbindelse med utføring av
ordinære arbeidsoppgaver.
- De
ansatte føler selv at de bruker uforholdsmessig mye tid på
datautfordringer, og at dette går ut over service over for bedriftens
kunder.
- Det
har også blitt en betydelig mengde feilbookinger grunnet at informasjon må
bli manuelt overført mellom de forskjellige programmene, og blant annet
dette har ført til at andelen
misfornøyde kunder i første driftshalvår har klatret til 25% (av
antall bookinger), ut i fra undersøkelser bedriften har gjort.
Oslo Båtutleie har på
bakgrunn av dette besluttet å anskaffe et system som er skreddersydd bedriftens
bruksområder. Bedriften ønsker at alle oppgavene som nevnt over skal kunne
utføres ved hjelp av et enhetlig system, med unntak av det som faller inn under
økonomisystemets område.
Prosjektets
mål er å skreddersy et datasystem tilpasset Oslo Båtservice’s behov i den
daglige driften. Datasystemet skal være en enhetlig applikasjon som erstatter
alle de separate programmene som
bedriften per dags dato er avhengig av. Dette dreier seg om programvare
for tekstredigering, regneark, kalender, Epost, kontakter.
Systemet
skal effektivisere hverdagen for de ansatte, få ned feilprosenten knyttet til
registrering av data, og sørge for mer fornøyde kunder:
·
Tiden
IT-ansvarlig bruker på å assistere de ansatte med problemløsing på ukentlig
basis skal reduseres med 50% innen 3 måneder etter at systemet er satt i drift.
·
Tiden
de ansatte bruker på tungvint arbeidsflyt og datatekniske problemer på ukentlig
basis skal reduseres med 30% innen 3 måneder etter at systemet er satt i drift.
·
Antall
feilregistreringer av data forårsaket av ansatte skal reduseres med 90% innen 3
måneder etter at systemet er satt i drift.
·
Andelen
misfornøyde kunder på grunn av feil forårsaket av dataproblemer skal reduseres
med 85% innen 3 måneder etter at systemet er satt i drift.
Tidsaspekt.
Ferdig produkt i henhold til omfang (kap.
1.3) skal være klart innen 25. November
2011
Vi vil innledningsvis gjennomføre en
kravanalyse for å kartlegge kundens behov til funksjonalitet i systemet. Dette
vil gjennomføres ved diskusjon innad i gruppen for å forsøke å tilegne oss en
god forståelse av oppdragsgivers domene, samt å prøve å sette oss inn i
arbeidssituasjonen til de ansatte.
På grunnlag av kravanalysen vil vi
utvikle en kravspesifikasjon som lister opp funksjonelle og ikke-funksjonelle
krav til systemet. Kravspesifikasjonen vil danne grunnlag for et forslag til
løsning som presenteres for kunden. Ut i fra kundens tilbakemeldinger til
forslaget vil dette enten bli satt i utvikling, eller bli endret dersom dette
er nødvendig.
Løsningen vil bli utviklet og dokumentert
i en prosjektrapport, men vil ikke bli implementert i dette prosjektet. Det vil
altså ikke foreligge programkode ved ferdigstilt prosjekt. Unntaket er
pseudokode, som antakelig vil benyttes for å demonstrere ulike funksjoner.
Hva skal til for at vi lykkes med dette
prosjektet?
·
Vi
må jobbe jevnt med oppgaven hele tiden. Ellers er det lett å komme på
etterskudd i forhold til leveringer osv.
·
Alle
gruppemedlemmene må sette av nok tid til å utføre de oppgavene som er blitt
utdelt.
·
God
prosjektledelse
·
God,
åpen dialog mellom gruppemedlemmer.
·
God
dialog med kunden gjennom hele prosjektet.
Følgende antagelser og
begrensninger er gjort for arbeidet i prosjektet:
Antagelser:
- Vi antar at oppdragsgiver har nødvendig maskinvare og
infrastruktur tilgjengelig til å kjøre løsningen. Dette innebærer PC-er
til de ansatte som skal bruke systemet, server til å kjøre web-server og
database med tilfredsstillende backup-løsning, samt lokalt nettverk og
ordinær internett-tilknytning.
- Vi antar at Oslo Båtutleie stiller med nødvendige ressurspersoner
i forbindelse med kravanalyse
Begrensninger:
- Løsningen vil ikke bli implementert (ingen programmering)
- Vår hovedprioritet er å utvikle og få frem funksjonaliteten i de
deler av systemet som brukeren vil jobbe direkte mot i det daglige.
- Database-tilknytning er noe nedprioritert av tidsmessige årsaker
og vil ikke detaljeres i stor grad
- Tilknytning til eksternt regnskap/økonomisystem blir ikke
vektlagt.
Vi skal i
prosjektet benytte utviklingsmodellen Unified Process (UP). Denne modellen
består av fire faser: idéfasen, utdypningsfasen, konstruksjonsfasen, og
overgangsfasen.
I motsetning til den tradisjonelle fossefallsmetoden gir UP oss
muligheten til å kunne gå bakover i prosjektet og evaluere hva vi har gjort
tidligere og om nødvendig gjøre forbedringer. Dette er hensiktsmessig da man
ofte får en bedre og bedre forståelse av problemstilling etter hvert som man
jobber seg nedover i et prosjekt. Man vil da ofte se nødvendigheten av å endre
på løsninger man tidligere har designet. Det er også stor sjanse for at kravene
til løsning forandrer seg underveis. UP er iterativ og lar oss utvikle
løsninger et steg om gangen, for så å kunne gå tilbake å revurdere og forfine
det vi allerede har gjort. Fasene deles i UP opp i iterasjoner, som er
hovedsakelig tidsdefinerte luker der man jobber med definerte oppgaver.
Iterasjonen avsluttes med at man analyserer og vurderer arbeidet som har blitt
gjort, som igjen gir grunnlag for arbeidet som skal utføres i neste iterasjon.
Under er en illustrasjon som viser en typisk fordeling av
aktiviteter over de forskjellige fasene og iterasjonene:

Figur 2.1.0 Kilde: Wikipedia - http://en.wikipedia.org/wiki/Unified_Process (23.09.2011)
2.2 Begrunnelse for tilpasninger
Da løsningen i dette tilfelle
ikke skal implementeres er det derfor hensiktsmessig for oss å fokusere på de
tre første fasene, altså idéfasen, utdypningsfasen og konstruksjonsfasen. UP
inneholder mange disipliner; forretningsmodellering, krav, analyse, design,
implementasjon, testing og idriftsettelse. Igjen velger vi å fokusere på et
utvalg av disse disiplinene, og begrunnelsen for dette er igjen at vi ikke skal
implementere løsningen i dette prosjektet. Vi holder oss derfor til disiplinene
forretningsmodellering, krav, analyse og design. Da det i prosjektet ikke er
lagt større vekt på lønnsomhetsvurderinger og liknende fjerner vi også
forretningsmodellering og sitter igjen med planlegging, krav, analyse og
design:
Planlegging: Denne disiplinen består i stor grad av innledende runder med
idéstorming, finne ut hva prosjektet skal omhandle og definere en
problemstilling å jobbe ut i fra. I tillegg må vi få på plass brikkene i
prosjektarbeidet. Vi fordeler ansvar og jobber med å få i gang og oppdatere
styringsdokumenter og rammene for prosjektet vårt. Den tyngste jobben blir
gjort innledningsvis i prosjektet, men det må planlegging til underveis i
prosjektet, for eksempel i forkant av nye iterasjoner.
Krav: Ut i fra prosjektets
problemstilling henter vi ut de nødvendige krav til løsningen vi skal tilby
kunden. Vi gjør dette ved å forsøke å forstå kundens domene, samt sette oss inn
i arbeidssituasjonen til de ansatte i firmaet.
Vi bruker Use Case som et viktig verktøy for å hente ut krav i denne
disiplinen. Dette vil resultere i en kravspesifikasjon. Mye av arbeidet i denne
disiplinen blir gjort innledningsvis, men krav til løsning vil gjerne endres
underveis, og vi vil antakeligvis få en dypere forståelse av problemområdet
etter hvert som vi jobber, og dermed vil denne disiplinen være tilstedeværende
gjennom hele prosjektet.
Analyse: I denne disiplinen jobber vi ut i fra kravene vi har tilgjengelig og
forsøker å forme et system ut i fra dette. Arbeidet omfatter detaljering av
kravspesifikasjon samt modellering. Vi vil jobbe videre med Use Case-modell,
samt produsere domenemodell og aktivitetsdiagram.
Design: I denne disiplinen ser vi nærmere på systemet på detaljnivå. Vi jobber
med hvilke objekter systemet skal bestå av og samhandlingen mellom disse. Vi
vil også se på den logiske arkitekturen til systemet samt vurdere mulige
brukergrensesnitt for løsningen. Vi vil produsere sekvensdiagram og
klassediagram som igjen vil ligge til grunnlag for senere konstruksjon av
løsningen.
Vi har planlagt en iterasjon i
idéfasen, to iterasjoner i fordypningsfasen og to iterasjoner i
konstruksjonsfasen. Vi setter av ca. 2 uker per iterasjon, med unntak av
iterasjon 1, som er ca. 4 uker.
Beskrivelse av iterasjoner i prosjektet:

Figur 2.1.2
Iterasjon 1:
- Planlegging
- Overordnet Use Case
- Overordnet Kravspesifikasjon
- Kvalitetssikring
- Evaluering
Iterasjon 2:
- Re-planlegging
- Detaljert Use Case
- Detaljert kravspesifikasjon
- Overordnet analyse
- Kvalitetssikring
- Evaluering
Iterasjon 3:
- Re-planlegging
- Detaljert analyse
- Overordnet design
- Kvalitetssikring
- Evaluering
Iterasjon 4:
- Re-planlegging
- Detaljert design
·
Kvalitetssikring
·
Evaluering
Iterasjon 5:
·
Kvalitetssikring
·
Evaluering
Her følger våre krav til
løsningen vi skal lage.
Funksjonelle krav:
· Brukeren
skal kunne foreta en sikker innlogging med brukernavn og passord.
· Brukeren
skal kunne sjekke båtstatus (om båtene er ledige, utleide eller på service.)
· Brukeren
skal kunne oppdatere båt-status (om båtene er ledige, utleide eller på service.)
· En
booket eller reservert båt skal automatisk reserveres i systemet og skal gjøres
utilgjengelig for ny reservasjon i valgte tidsperiode.
· En
booket eller reservert båt skal vises som opptatt i en grafisk kalender med
informasjon om bookingen/reservasjonen i tekst.
· Brukeren
skal kunne se prisliste over alle tilgjengelige tjenester og varer.
· Administrator
skal kunne redigere prisliste.
· Objekter
på prisliste skal kunne legges til på ordre.
· Brukeren
skal kunne sende og lese mail.
· Brukeren
skal kunne legge til en ny kunde i systemet.
· Brukeren
skal kunne redigere informasjon om kunder.
· Administrator
skal kunne oppdatere ansattliste (legge til, endre og slette ansatte)
· En
ordre skal inneholde en kunde, en eller flere båter, tilleggstjenester og
tidspunkt
· En
ordre skal automatisk oppdateres med pris ut i fra hvilke tjenester som legges
til.
· Brukeren
skal kunne overstyre autogenererte priser satt av systemet på en ordre
· Brukeren
skal kunne opprette, endre & slette ordre.
· Brukeren
skal kunne eksportere ordre over til økonomisystemet.
· Brukere
med ekstra tilgang skal kunne administrere databasene via systemet
Ikke-funksjonelle krav:
· Systemet
skal ha en oppetid på mer en 23 timer per døgn.
· Systemet
skal fungere med 30 samtidige brukere uten merkbare endringer i responstid.
· Systemet
(klienter) skal fungere like bra uansett operativsystem, så sant
operativsystemet tilbyr en nettleser som støtter HTML5 og CSS3.
· Systemet
skal ha et lett og oversiktlig brukergrensesnitt.
· Inngangsterskelen
for å bruke systemet skal være lav. Systemet skal være selvforklarende.
· Systemet
skal gi gode tilbakemeldinger på eventuelle feil som måtte dukke opp.
· Systemet
skal være lettdrevent, stabilt, og raskt.
· Systemet
skal avverge eventuelle dobbelt-bookinger, eller om en eksisterende kunde blir
forsøkt opprettet på nytt.
· Systemet
skal være en webapplikasjon som kjøres i en vanlig web-browser og som kan
aksesseres uavhengig av brukerens lokasjon, så lenge det eksisterer en
tilkopling til internett.
·
Systemet skal holde rede på
hvem som har gjort alle endringer.
Her følger et overordnet Use Case-diagram som
modellerer løsningen vi utarbeider.

Under
følger en detaljert beskrivelse av de to brukstilfellene vi anser som å være de
viktigste når det gjelder funksjonaliteten i løsningen. Dette er ”Opprette
bestilling” og ”legg til kunde”. Disse demonstrerer essensielle funksjoner i et
bookingsystem, og det er sannsynlig at dette vil være de funksjonene de ansatte
bruker mest i løpet av en arbeidsdag.
|
Use-Case Opprette bestilling
|
|
|
Aktør(er) Ansatt
|
|
|
Trigger Ansatt ønsker å
opprette en bestilling etter forespørsel av kunde.
|
|
|
Pre-Betingelser Kunde må være registrert og
eksistere i systemet . Ansatt må være
logget på systemet.
|
|
|
Post-betingelser Bestilling er registrert i systemet
|
|
|
Normal hendelsesflyt 1.
Ansatt finner kunde i systemet.
2. Systemet
viser informasjon om kunden.
3.
Ansatt velger dato, tid, sted.
4.Systemet viser liste over
tilgjengelige båter.
5.
Ansatt velger båt ut ifra kundens ønsker.
6. Systemet
bekrefter tidspunkt og valg av båt.
7. Ansatt fyller inn tilleggsinformasjon
om bestillingen
(matbestilling, antall personer med mer).
8.
Systemet ber om bekreftelse fra ansatt om å lagre informasjon
9. Ansatt
godkjenner bekreftelse om lagring.
10.
Systemet lagrer informasjonen og gir den ansatte
en melding om at bestillingen er lagret.
|
|
|
Variasjoner 5. Systemet viser at det ikke
er tilgjengelige båter på ønsket tidspunkt.
5.1 Systemet går
tilbake til punkt 3 i normalhendelsesflyten.
|
|
|
Resultat Ansatt har opprettet
og lagret bestilling
|
|
|
Relatert
informasjon Ansatt må registrere
kunde / firma med personalia i
databasen før det
kan
opprettes bestilling(er).
|
|
|
|
|
|
Navn:
|
Legge til kunde
|
|
Aktør:
|
Ansatt
|
|
Pre-betingelse:
|
Ansatt er logget på systemet
|
|
Post-betingelse:
|
Kunden er registrert i systemet
|
|
Trigger:
|
Den ansatte skal legge inn ny kunde i systemet
|
|
Normal hendelsesflyt:
|
1. Ansatt oppretter ny kundeoppføring.
2. Systemet ber den
ansatte om å fylle nødvendig informasjon.
3. Ansatt registrer
informasjon om kunden.
4. Systemet ber
ansatt om bekreftelse på lagring .
5. Ansatt bekrefter
lagring.
6. Systemet legger inn den nye kunden og gir ansatt bekreftelse på ny
kundeoppføring.
|
|
Variasjoner:
|
4. Kunden er registrert i systemet fra tidligere
4.1. Brukstilfelle avbrytes av systemet og ansatt
blir varslet med feilmelding.
|
|
|
Her
følger en domenemodell for løsningen vi lager. Diagrammet viser konseptuelle
klasser for domenet vi undersøker, med relasjoner mellom klassene. Sentralt for
modellen er:
·
et
båtregister som inneholder bedriftens båter med all informasjon,
·
et
kunderegister med info om kunder
·
en
prisliste for mulige tjenester
·
en
kalendertjeneste.
Disse
konseptuelle klassene samhandler med bestillingsklassen når en bestilling
opprettes. Ut i fra en bestilling kan det genereres et tilbud til kunde, og når
tilbudet er godkjent genereres en avtale. Alle registreringer skal merkes med
ansatt som har utført registrering.
Domenemodell vil detaljeres
og rettes i forbindelse med fremtidige iterasjoner.

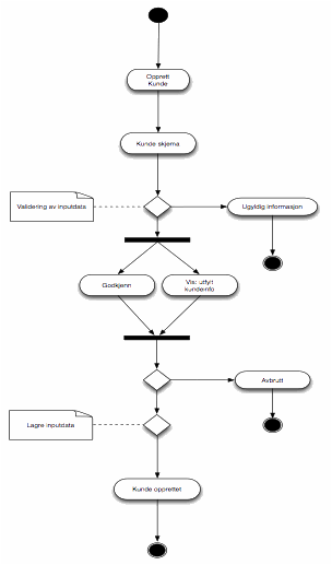
Lag et aktivitetsdiagram for
hovedflyten i løsningen.
Her følger aktivitetsdiagram for de Use
Casene som er gjennomgått i kapittel 3.2.2, ”Legge til kunde” og ”Opprette
bestilling”. Et aktivitetsdiagram tar et brukstilfelle, og ser på aktiviteter
som må til for å oppfylle dette.
Hva som er gangen i de to brukstilfellene
er utfyllende forklart i Use Case-beskrivelser kapittel 3.2.2, men det følger
allikevel en steg for steg-gjennomgang til hvert av aktivitetsdiagrammene.
Beskrivelse
av ”legg til kunde” - aktivitetsdiagram:
Hvem: Ansatt
oppretter en ny kundeoppføring i systemet.
Hendelsesforløp:
-
Brukeren
velger å opprette en ny kunde
-
Bruker
fyller inn data om kunden.
-
Skjemaet
blir så sjekket opp mot systemet for å se om innholdet oppfyller kriteriene for
lagring. Er det feil eller mangler i skjemaet må brukeren gjøre de nødvendige endringer
før systemet lar brukeren gå videre.
-
Er
alt i orden vil brukeren få inputdata presentert av systemet sammen med
valgmulighetene: bekreft og avbryt. Ved å velge avbryt blir sesjonen avbrutt og
innholdet blir ikke lagret.
-
Ved
bekreft lagres innholdet og brukeren får en bekreftelse på at en ny kunde er
opprettet.

Figur 3.3.1 –
Aktivitetsdiagram – ”legg til ny kunde”
Beskrivelse
av ”opprett bestilling” - aktivitetsdiagram:
Hvem: Ansatt
oppretter en ny bestilling i systemet.
Hendelsesforløp:
-
Bruker
utfører valg for oppretting av ny bestilling
-
Brukeren
velger kunden som skal knyttes til bestillingen (gjennom identifisering av
kundens navn eller nummer som er lagret i systemet).
-
Skulle
informasjonen for indentifisering av kunden være feil eller ikke eksistere vil
brukeren bli gjort oppmerksom på dette gjennom en feilmelding.
-
Hvis
kundeinformasjonen stemmer blir brukeren presentert et skjema for å fylle inn
nødvendig data om den aktuelle bestillingen.
-
Dataen
fra skjemaet blir sjekket opp mot systemet for å se at det ikke inneholder feil
eller mangler som forhindrer lagring. Hvis det blir funnet feil, vil brukeren
få en feilmelding og må gjennomføre endringer i inputen før det er mulig å gå
videre.
-
Er alt i orden vil brukeren få inputdataen
presentert av systemet sammen med valgmulighetene: bekreft og avbryt. Ved å
velge avbryt blir sesjonen avbrutt og innholdet blir ikke lagret.
Ved bekreft lagres innholdet og brukeren
får en bekreftelse på at en ny bestilling er opprettet.

Figur 3.3.2 – aktivitetsdiagram – ”opprett ny
bestilling”
Klassediagram
blir presentert ved neste innlevering
Et sekvensdiagram viser kommunikasjon
mellom aktør og systemet, samt kommunikasjon mellom systemets interne
moduler/objekter som en funksjon av tid.
Her følger sekvensdiagram som modellerer
brukstilfellet ”Legg til ny kunde”, også presentert som detaljert Use Case i
kapittel 3.2.2. Brukstilfellet blir modellert både som blackbox-sekvensdiagram
(med normalflyt og avvik) og ordinært sekvensdiagram (med normalflyt og avvik).
Forskjellen på disse er at blackbox-varianten viser samhandling mellom aktør og
systemet som en blackbox – altså ser vi ikke på hva som skjer på innsiden
av systemet, kun hva resultatet blir. Ordinært sekvensdiagram åpner systemet og
ser nærmere på kommunikasjon mellom systemets objekter i tillegg til mot
aktøren.
Sekvensdiagram – ”legg til ny
kunde” - normal hendelsesflyt:
1.
Den
ansatte ønsker å føre opp en ny kunde.
2.
Kunderegisteret
ber den ansatte om å fylle inn alle feltene i registreringen.
3.
Den
ansatte registrerer informasjonen om kunden.
4.
Kunderegisteret
ber om bekreftelse på oppføringen.
5.
Den
ansatte gir bekreftelse på oppføringen.
6.
Ny
kunde blir opprettet.
7.
Den
ansatte får bekreftelse på at ny kunde er oppført.

Figur 4.2.1 –
sekvensdiagram blackbox – opprett ny kunde – normal hendelsesflyt

Figur 4.2.2 - –
sekvensdiagram – opprett ny kunde – normal hendelsesflyt
1.
Sekvensdiagram
– ”legg til ny kunde” - avvikende hendelsesflyt:
2.
Den
ansatte ønsker å føre opp en ny kunde.
3.
Kunderegisteret
ber den ansatte om å fylle inn alle feltene i registreringen.
4.
Den
ansatte registrerer informasjonen om kunden.
5.
Kunderegisteret
sier at kunden allerede finnes i registeret.
6.
Den
ansatte avbryter registreringen.

Figur 4.2.3 –
sekvensdiagram blackbox – opprett ny kunde – avvikende
hendelsesflyt

Figur 4.2.4 –
sekvensdiagram – opprett ny kunde
– avvikende hendelsesflyt
Logisk arkitektur blir presentert ved
neste innlevering.
Brukergrensesnitt
blir presentert ved neste innlevering
Gi en vurdering av kvaliteten på
foreslått løsning (identifiserte krav, modellering, brukergrensesnitt, etc.). Hvor
god er kravspesifikasjonen og designet som grunnlag for å utvikle systemet?
Gi en vurdering av prosessmodellen som er
brukt (med eventuelle tilpasninger). Diskuter også om en annen
prosessmodell kunne egnet seg bedre/like godt for deres prosjekt .
Her
skal dere vurdere eget prosjektarbeid. Vurdering av hvordan gruppen har fungert
i forhold til hva som ble planlagt i prosjektplanen. Hva gikk bra og hvorfor?
Hva gikk dårlig og hvorfor? Diskuter også gruppens risikohåndtering underveis.
Oppsummering
av hovedpunkter i arbeidet. Ble målsetning oppnådd? Ble prosjektet gjennomført
etter plan og innen budsjett?
Oppsummering
av forslag til forbedringer av prosjektets resultater og kvalitet i
gjennomføringen.
Kilder:
Illustrasjon 2.1.0: Kilde: Wikipedia - http://en.wikipedia.org/wiki/Unified_Process
(23.09.2011)